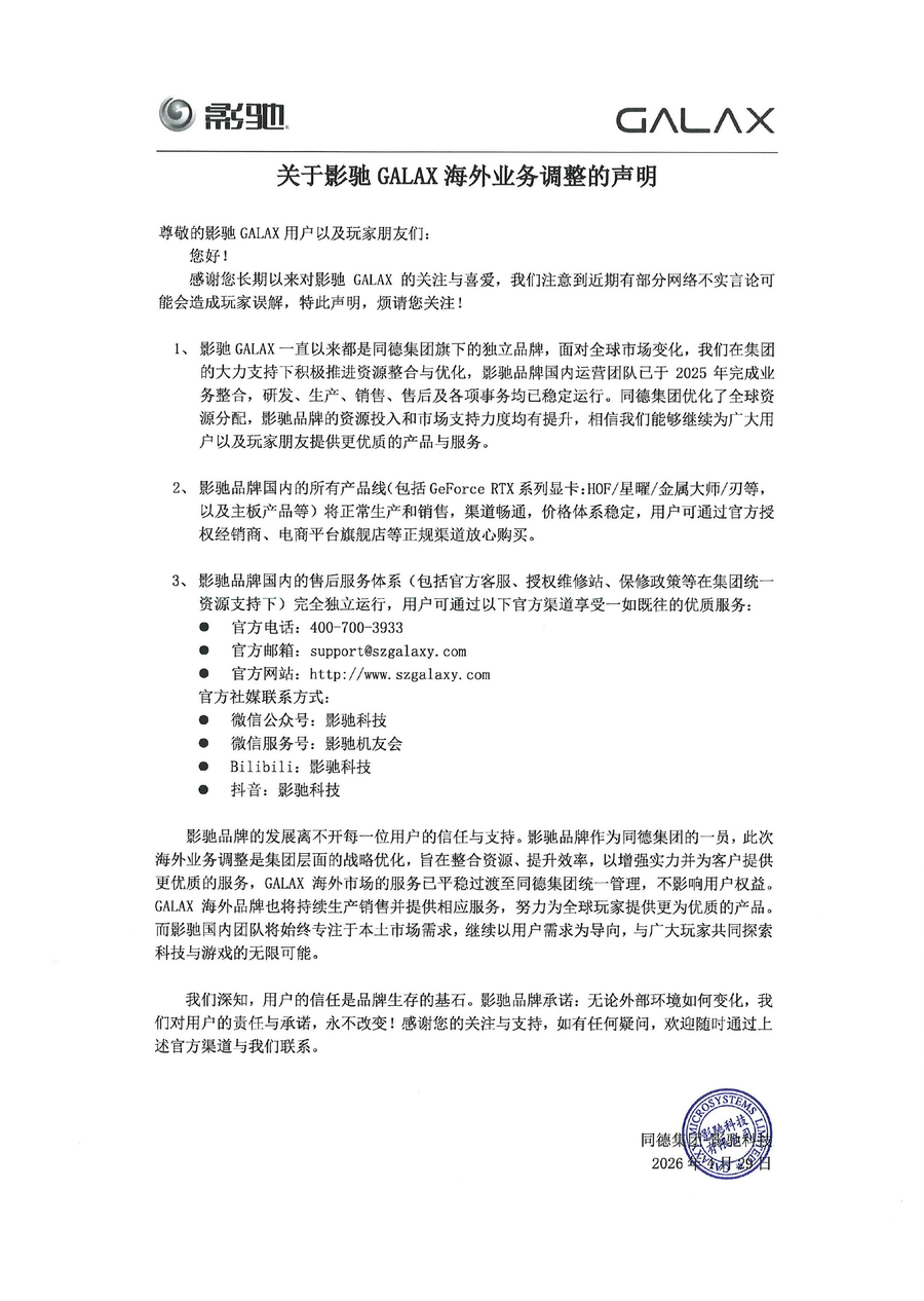
今天,影驰科技官方正式发布《关于影驰GALAX海外业务调整的声明》,就此前市场流传的品牌业务变动、退出全球显卡市场等传言作出官方回应,明确其海外业务已完成集团层面的战略整合,平稳过渡至同德集团统一管理,中国内地市场的产品生产、销售及售后服务体系均保持独立稳定运行,彻底打消了国内用户的核心顾虑。
同德集团此前已向全球客户发布正式公告,宣布自2026年4月1日起,原影驰GALAXY品牌的全球运营权由同德集团总部直接接管。公告中提及,本次品牌整合的核心动因,是为了提升集团整体管理与运营效率,同时应对AI时代爆发式算力需求带来的上游原材料供应限制,计划通过整合全集团资源,为客户提供更强化的支持与服务。消息发布后,市场一度出现“影驰将全面停止全球显卡业务”的传言,国内用户也对产品后续供应、售后保障,尤其是旗舰级HOF名人堂系列的存续问题产生了高度关注。作为国内消费级显卡市场的老牌核心品牌,影驰1994年成立于中国香港,1999年正式成为英伟达核心AIC合作伙伴,2007年被同德集团收购,2026年3月中国大陆地区显卡出货数据显示,影驰位列市场第五名,与身后品牌拉开了明显差距,其面向高端发烧友与超频玩家打造的HOF名人堂系列,以“一切只为性能”为核心理念,曾多次创下超频世界纪录,是国内少数能与华硕ROG玩家国度等顶级旗舰产品线并肩的高端显卡产品,在硬核玩家圈层拥有极高的认可度。
在此次发布的官方声明中,影驰首先明确了品牌的独立属性与国内业务的稳定状态,称影驰始终是同德集团旗下的独立品牌,国内运营团队已于2025年完成研发、生产、销售、售后全业务链条的整合,各项事务均已稳定运行,得益于集团优化后的全球资源分配,品牌的资源投入与市场支持力度均有提升。针对用户最关心的产品供应问题,声明明确影驰国内市场的全产品线,包括GeForce RTX系列HOF/星曜/金属大师/刃等全型号显卡,以及主板产品,均将保持正常生产与销售,渠道畅通、价格体系稳定,用户可通过官方授权经销商、电商平台旗舰店等正规渠道放心选购;国内售后服务体系,包括官方客服、授权维修站、保修政策在内的全链路服务,在集团统一资源支持下完全独立运行,品牌也同步公布了官方服务电话、邮箱、官网及全平台官方社媒渠道,承诺为用户提供一如既往的优质服务。
关于此次核心的海外业务调整,声明界定其为同德集团层面的战略优化,GALAXY海外市场的服务已平稳过渡至同德集团统一管理,该调整不影响全球用户的合法权益,GALAXY海外品牌也将持续生产销售产品并提供对应服务。据此前Benchlife披露的信息,此次调整后,影驰位于中国香港的办公室将关闭,品牌未来的核心重心将放在中国内地市场,仅会保留对部分海外核心客户的影驰品牌产品出货。截至目前,尽管品牌尚未公布调整后的完整产品线规划,但国内市场全系列产品的正常运营已得到官方的明确背书,而广大发烧友最为关心的旗舰HOF名人堂系列是否会继续存续、后续是否会有产品迭代,仍是此次品牌调整后市场关注的核心焦点。声明最后,影驰重申用户的信任是品牌生存的基石,承诺无论外部环境如何变化,对用户的责任与承诺永不改变。
